网关
相关概念:
API网关、微服务网关、流量网关、安全网关
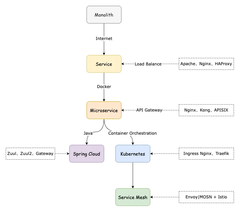
后端架构演进史

API网关介绍
API网关 简单来说是一种主要工作在七层、专门用于 API 的管理和流量转发的基础设施,并拥有强大的扩展性。
网关的角色是作为一个API架构,用来保护、增强和控制对于API服务的访问。它是一个处于应用程序或服务(提供RESTful API接口服务)之前的系统,用来管理授权、访问控制和流量限制等。这样RESTful API接口服务就被网关保护起来,对所有的调用者透明。因此,隐藏在API网关后面的业务系统就可以专注于创建和管理服务,无需关心这些策略性的请求。
API Gateway是一种服务,他是外部世界进入应用程序的入口点。它负责请求路由、API组合和身份验证等各项功能。
API Gateway 还可以作为客户端应用程序和后端微服务架构之间的反向代理。
BFF
BFF模式是一种架构模式,是API网关模式的变体,它包括多个后端,旨在满足特定前端应用程序的需求,如桌面、浏览器和本地移动应用程序、物联网设备等。

常用API网关
Kong
Kong 基于OpenResty(Nginx + Lua模块)编写的高可用、易扩展的,性能高效且稳定,支持多个可用插件(限流、鉴权)等,开箱即用。
相对于纯Nginx ,Kong具有以下优点:
(1)高性能:亚毫秒级处理延迟,可支持关键任务用例和高吞吐量。
(2)可扩展性:可插拔的体系结构,可通过Kong的Plugin SDK扩展 Kong。
(3)可移植性:Kong 可以部署在任何平台、或者云。
为什么要使用Kong

Kong组件



其中:
Nginx和OpenResty层,是Kong的基础,因为Kong是一款基于OpenResty (Nginx + Lua) 编写的高可用、易扩展的API Gateway。
DataStore层:Kong的配置文件可以支持化的存储在NoSQL中,可选:Cassandra、PostgreSQL。
Plugin层:如果想拓展Kong的功能,只需要提供对应的插件就行。可以直接使用现成的插件,也可以编写自定义插件。
RESTful层:它支持通过RESTful API的方式来操作操作和配置Kong(管理Nginx的配置文件)。而且Kong也支持在可视化的界面下配置。


APISIX
Apache APISIX 是 Apache 软件基金会下的顶级项目,由 API7.ai 开发并捐赠。它是一个具有动态、实时、高性能等特点的云原生 API 网关。
你可以使用 APISIX 网关作为所有业务的流量入口,它提供了动态路由、动态上游、动态证书、A/B 测试、灰度发布(金丝雀发布)、蓝绿部署、限速、防攻击、收集指标、监控报警、可观测、服务治理等功能。
它构建于 NGINX + ngx_lua 的技术基础之上,充分利用了 LuaJIT 所提供的强大性能。

APISIX 主要分为两个部分:
- APISIX 核心:包括 Lua 插件、多语言插件运行时(Plugin Runner)、Wasm 插件运行时等;
- 功能丰富的各种内置插件:包括可观测性、安全、流量控制等。
APISIX的优势
https://apisix.apache.org/zh/blog/2022/07/30/why-we-need-apache-apisix/
在单体服务时代,使用 Nginx 可以应对大多数的场景,而到了云原生时代,Nginx 因为其自身架构的原因则会出现两个问题:
- 首先是 Nginx 不支持集群管理。几乎每家互联网厂商都有自己的 Nginx 配置管理系统,系统虽然大同小异但是一直没有统一的方案。
- 其次是 Nginx 不支持配置的热加载。很多公司一旦修改了配置,重新加载 Nginx 的时间可能需要半个小时以上。并且在 Kubernetes 体系下,上游会经常发生变化,如果使用 Nginx 来处理就需要频繁重启服务,这对于企业是不可接受的。
而 Kong 的出现则解决了 Nginx 的痛点,但是又带来了新的问题:
- Kong 需要依赖于 PostgreSQL 或 Cassandra 数据库,这使 Kong 的整个架构非常臃肿,并且会给企业带来高可用的问题。如果数据库故障了,那么整个 API 网关都会出现故障。
- Kong 的路由使用的是遍历查找,当网关内有超过上千个路由时,它的性能就会出现比较急剧的下降。

如上图所示,左右分别是 APISIX 的数据面(Data Plane)和控制面(Control Plane):
- 数据面:以 Nginx 的网络库为基础(未使用 Nginx 的路由匹配、静态配置和 C 模块),使用Lua 和 Nginx 动态控制请求流量;
- 控制面:使用 etcd 来存储和同步网关的配置数据,管理员通过 Admin API 或者 Dashboard 可以在毫秒级别内通知到所有数据面节点。
在更新数据上,Kong 采用轮询数据库的方式,但是可能需要 5-10 秒才能获取到最新的配置;而 APISIX 则采用监听 etcd 的配置变更的方式,可以将时间控制在毫秒级,达到实时生效的效果。 而且由于 APISIX 和 etcd 均支持多点部署,因此在 APISIX 当前架构中,任何一个服务出现异常宕机等事故,都不会影响 APISIX 正常对外提供服务的能力。
Traefik
Traefik 是一个使用Go语言开发的云原生的新型的 HTTP 反向代理、负载均衡软件。它负责接收系统的请求,然后使用合适的组件来对这些请求进行处理。它支持多种后台 (Docker, Swarm, Kubernetes, Marathon, Mesos, Consul, Etcd, Zookeeper, BoltDB, Rest API, file…) 来自动化、动态的应用它的配置文件设置。

Kubernetes和Service Mesh

从图中我们可以看到 kube-proxy 的设置是全局的,无法对每个服务进行细粒度的控制,Kubernetes 可以做的只有拓扑感知路由、将流量就近路由,为 Pod 设置进出站的网络策略。
而服务网格通过 sidecar proxy 的方式将 Kubernetes 中的流量控制从服务层中抽离出来,为每个 Pod 中注入代理,并通过一个控制平面来操控这些分布式代理。这样可以实现更大的弹性。
目前国内最流行的服务网格开源实现是 Istio, Istio 是在 Envoy 的基础上开发的,它默认使用了 Envoy 作为它的分布式代理。Envoy 开创性的创造了 xDS 协议,用于分布式网关配置,大大简化了大规模分布式网络的配置。
在列举过以上 Kubernetes 和服务网格的对比后,我们可以看出服务网格在云原生应用架构中的地位。那就是构建一个云原生网络基础设施,具体来说就是:
- 流量管理:控制服务间的流量和 API 调用流,使调用更可靠,增强不同环境下的网络鲁棒性。
- 可观测性:了解服务之间的依赖关系和它们之间的性质和流量,提供快速识别定位问题的能力。
- 策略实施:通过配置网格而不是以改变代码的方式来控制服务之间的访问策略。
- 服务识别与安全:提供在网格里的服务可识别性和安全性保护。
在启用了Istio服务网格的Kubernetes集群中,缺省情况下只能在集群内部访问网格中的服务,要如何才能从外部网络访问这些服务呢?
https://www.zhaohuabing.com/post/2019-03-29-how-to-choose-ingress-for-service-mesh/
Kubernetes Ingress
Kubernetes 起初只有 NodePort 和 LoadBalancer 类型的 Service 对象可以将集群内的服务公开给外部。

随着容器和Kubernetes技术的兴起,集群入口流量管理方式逐渐通用化、标准化。Kubernetes通过定义Ingress资源用来管理外部访问集群内部服务的HTTP/HTTPS流量。为了保持其可移植性和轻量级设计,Ingress API 比其他 Kubernetes API 成熟得更慢;直到 Kubernetes 1.19才升级到 GA。

Ingress 的主要目标是使用简单的声明性语法公开 HTTP 应用程序。当在 Kubernetes 创建一个入口或者设置一个默认的入口类时,你可以部署几个入口控制器,并通过入口类定义网关使用的控制器。Kubernetes 目前默认情况下只支持 AWS、 GCE 和 Nginx Inress 控制器; 还支持许多第三方入口控制器。
Kubernetes Ingress workflow

尽管 IngresClass 将入口网关与后端实现分离开来,但是它仍然有很大的局限性。
- Ingress对于大多数现实世界的使用来说太简单了,它只支持HTTP/HTTPS协议路由。
- 它只支持主机和路径匹配,对于高级路由功能没有标准的配置,这只能通过注解来实现,比如使用 Nginx 插入控制器的 URL 重定向,这需要配置
Nginx.Ingress.kubernetes.io/rewrite-target注解,不再适应可编程代理的需要。 - 不同名称空间中的服务必须绑定到同一网关,而实际情况是入口网关通常不能在多个名称空间之间共享。
- 没有描述创建和管理入口网关的职责,导致开发人员不仅必须配置网关路由,而且还必须自己创建和管理网关。
Kubernetes Gateway
Gateway API是API资源的集合:GatewayClass、Gateway、HTTPRoute、TCPRoute、ReferenceGrant等。Gateway API公开了一个更通用的代理API,它可以用于比HTTP更多的协议,并为更多的基础设施组件建模,为集群操作提供更好的部署和管理选项。
Gateway API workflow

IngressAPI –> Gateway API
不同于 Ingress API,将集群运维和业务运维的职责进行了划分,这样业务开发人员不再需要关心网站证书等集群级的细节,只专注于业务本身的 DevOps,集群运维任务可以交给 SRE 人员进行统一处理。

参考资料
- https://hackernoon.com/an-introduction-to-api-gateways
- https://www.cnblogs.com/edisonchou/tag/Kong/
- 百亿规模API网关服务Shepherd的设计与实现
- https://nacos.io/zh-cn/blog/higress.html
- https://tetrate.io/blog/why-the-gateway-api-is-the-unified-future-of-ingress-for-kubernetes-and-service-mesh/
- https://jimmysong.io/blog/istio-119-release/
- https://www.zhaohuabing.com/post/2019-03-29-how-to-choose-ingress-for-service-mesh/
- https://tetrate.io/blog/why-the-gateway-api-is-the-unified-future-of-ingress-for-kubernetes-and-service-mesh/